基北北桃跨區再合作推「30處景點景點暢遊卡」 搶攻國內外旅遊市場
資訊帶著走
更新:2023-07-20
發佈:2023-07-20
☀️整合北台灣觀光熱點 帶動區域觀光旅遊發展
基隆、台北、新北及桃園4縣市區域相鄰,旅遊玩家們現在想要一次收集北部熱門精選景點不再是難事,本次桃園市政府觀光旅遊局特別結合其他3縣市共同合作,推出含蓋基北北桃4縣市,共30處熱門旅遊景點,整合成一張景點暢遊卡。民眾只要花650元就可購得2日景點暢遊卡;另外還有3日及4日不同天數的景點套票選擇,可依遊客行程規劃自由選擇,希望透過區域熱門景取,延長遊客區塊旅遊時間,提振區域觀光產業發展,讓四個縣市近千萬人共享北北基桃觀光超值套票優惠與便利。尤其,隨著疫情趨緩、國境解封,來台國際旅客單月已經突破200萬人次,對於拓展疫後國際旅客,確實是具有很大機會,透過此次四縣市跨域觀光資源整合,期以吸引更多國際觀光客,帶動北台灣區域旅遊觀光產值。
☀️首推基北北桃好玩卡景點套票 搶拚世客博外縣市旅遊人潮
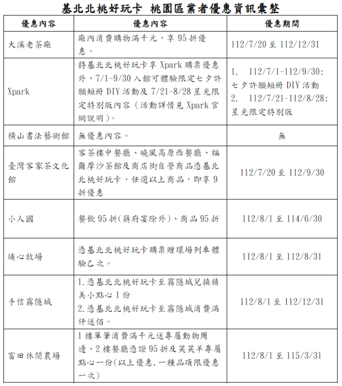
為迎接「2023世界客家博覽會」即將於8月11日至10月15日在桃園登場,桃園市政府觀光旅遊局周柏吟局長表示,本次積極接洽桃園熱門場館合作,將桃園熱門景點納入原北北基三縣市景區套票,首度推出4縣市,30處熱門場館的景點暢遊好玩卡,此次整合8個桃園熱門景點包括:大溪老茶廠、XPARK 、橫山書法藝術館、臺灣客家茶文化館、小人國、富田花園農場、埔心牧場及手信霧隱城等熱門場館,預計8/1正式線上開賣,這次新加入的桃園場館,除了購卡有優惠之外,持卡在世客博期間還享有加碼優惠(詳如附表),歡迎有興趣的民眾線上訂購,購卡請參考網址(https://funpass.travel.taipei/banner/Ticket)。另外,為方便民眾輕鬆取票,桃園市政府觀光旅遊局特別增加桃園高鐵站取卡點,搶拚外縣市遊客來桃園輕鬆逛世客博,暢遊桃園熱門景點。
此外,配合2023世界客家博覽會活動,桃捷公司也推出世界客家博覽會紀念一日票,並結合旅遊聯票進行行銷,希望可吸引國外旅客、台灣各地民眾,於博覽會活動期間,安排北台灣旅遊行程。「世客博紀念一日票」是以世客博主視覺做延伸,加上桃捷列車及吉祥物鶇鶇為設計概念,共設計四款非常有收藏價值的一日票。除以單張一日票販售外, 也分別設計了搭配「北捷24小時/48小時旅遊票」,及「基北北桃二日/三日景點暢遊卡」的優惠套票組合進行販售。即日起在7-11超商ibon機台或kkday網站即可購買,歡迎大家在世客博活動期間來桃園作客,搭乘機場捷運來趟客家文化之旅。
☀️明年好玩卡再進化 商圈串聯憑卡享優惠
桃園市政府觀光旅遊局周柏吟局長表示,今年透過跨縣市景點整合30處熱門旅遊景點,延長區塊遊客停留時間,增加區域觀光產值,明年將進一步規畫整合桃園在地商圈加入好玩卡,讓桃園在地好吃好玩的各項景點、店家及美食等,都能讓更多遊客體驗,國內外旅客都可以「一卡在手,暢遊北台灣」,運用跨區觀光資源整合與商家優惠,推出最魅力的北台灣好玩卡,共同展現基北北桃4縣市在地觀光特色及城市魅力,讓遊客憑卡就能享有美食、體驗、住宿及禮品等不同類型的店家優惠,輕鬆暢遊北台灣省很大!
更多好玩卡優惠訊息,請上桃園觀光導覽網(http://travel.tycg.gov.tw/)查詢。
▶️新聞聯絡人:桃園市政府觀光旅遊局陳湘瀅小姐 03-3322101*6209或6212
▶️市民諮詢服務熱線1999(外縣市請撥03-2189000)

基隆、台北、新北及桃園4縣市區域相鄰,旅遊玩家們現在想要一次收集北部熱門精選景點不再是難事,本次桃園市政府觀光旅遊局特別結合其他3縣市共同合作,推出含蓋基北北桃4縣市,共30處熱門旅遊景點,整合成一張景點暢遊卡。民眾只要花650元就可購得2日景點暢遊卡;另外還有3日及4日不同天數的景點套票選擇,可依遊客行程規劃自由選擇,希望透過區域熱門景取,延長遊客區塊旅遊時間,提振區域觀光產業發展,讓四個縣市近千萬人共享北北基桃觀光超值套票優惠與便利。尤其,隨著疫情趨緩、國境解封,來台國際旅客單月已經突破200萬人次,對於拓展疫後國際旅客,確實是具有很大機會,透過此次四縣市跨域觀光資源整合,期以吸引更多國際觀光客,帶動北台灣區域旅遊觀光產值。
☀️首推基北北桃好玩卡景點套票 搶拚世客博外縣市旅遊人潮
為迎接「2023世界客家博覽會」即將於8月11日至10月15日在桃園登場,桃園市政府觀光旅遊局周柏吟局長表示,本次積極接洽桃園熱門場館合作,將桃園熱門景點納入原北北基三縣市景區套票,首度推出4縣市,30處熱門場館的景點暢遊好玩卡,此次整合8個桃園熱門景點包括:大溪老茶廠、XPARK 、橫山書法藝術館、臺灣客家茶文化館、小人國、富田花園農場、埔心牧場及手信霧隱城等熱門場館,預計8/1正式線上開賣,這次新加入的桃園場館,除了購卡有優惠之外,持卡在世客博期間還享有加碼優惠(詳如附表),歡迎有興趣的民眾線上訂購,購卡請參考網址(https://funpass.travel.taipei/banner/Ticket)。另外,為方便民眾輕鬆取票,桃園市政府觀光旅遊局特別增加桃園高鐵站取卡點,搶拚外縣市遊客來桃園輕鬆逛世客博,暢遊桃園熱門景點。
此外,配合2023世界客家博覽會活動,桃捷公司也推出世界客家博覽會紀念一日票,並結合旅遊聯票進行行銷,希望可吸引國外旅客、台灣各地民眾,於博覽會活動期間,安排北台灣旅遊行程。「世客博紀念一日票」是以世客博主視覺做延伸,加上桃捷列車及吉祥物鶇鶇為設計概念,共設計四款非常有收藏價值的一日票。除以單張一日票販售外, 也分別設計了搭配「北捷24小時/48小時旅遊票」,及「基北北桃二日/三日景點暢遊卡」的優惠套票組合進行販售。即日起在7-11超商ibon機台或kkday網站即可購買,歡迎大家在世客博活動期間來桃園作客,搭乘機場捷運來趟客家文化之旅。
☀️明年好玩卡再進化 商圈串聯憑卡享優惠
桃園市政府觀光旅遊局周柏吟局長表示,今年透過跨縣市景點整合30處熱門旅遊景點,延長區塊遊客停留時間,增加區域觀光產值,明年將進一步規畫整合桃園在地商圈加入好玩卡,讓桃園在地好吃好玩的各項景點、店家及美食等,都能讓更多遊客體驗,國內外旅客都可以「一卡在手,暢遊北台灣」,運用跨區觀光資源整合與商家優惠,推出最魅力的北台灣好玩卡,共同展現基北北桃4縣市在地觀光特色及城市魅力,讓遊客憑卡就能享有美食、體驗、住宿及禮品等不同類型的店家優惠,輕鬆暢遊北台灣省很大!
更多好玩卡優惠訊息,請上桃園觀光導覽網(http://travel.tycg.gov.tw/)查詢。
▶️新聞聯絡人:桃園市政府觀光旅遊局陳湘瀅小姐 03-3322101*6209或6212
▶️市民諮詢服務熱線1999(外縣市請撥03-2189000)